Ondrovo.com

Homebrew SSR

I thought Solid State Relays (SSRs) are way overpriced and could be made cheaper from scratch. So, I took one apart and traced the circuit…

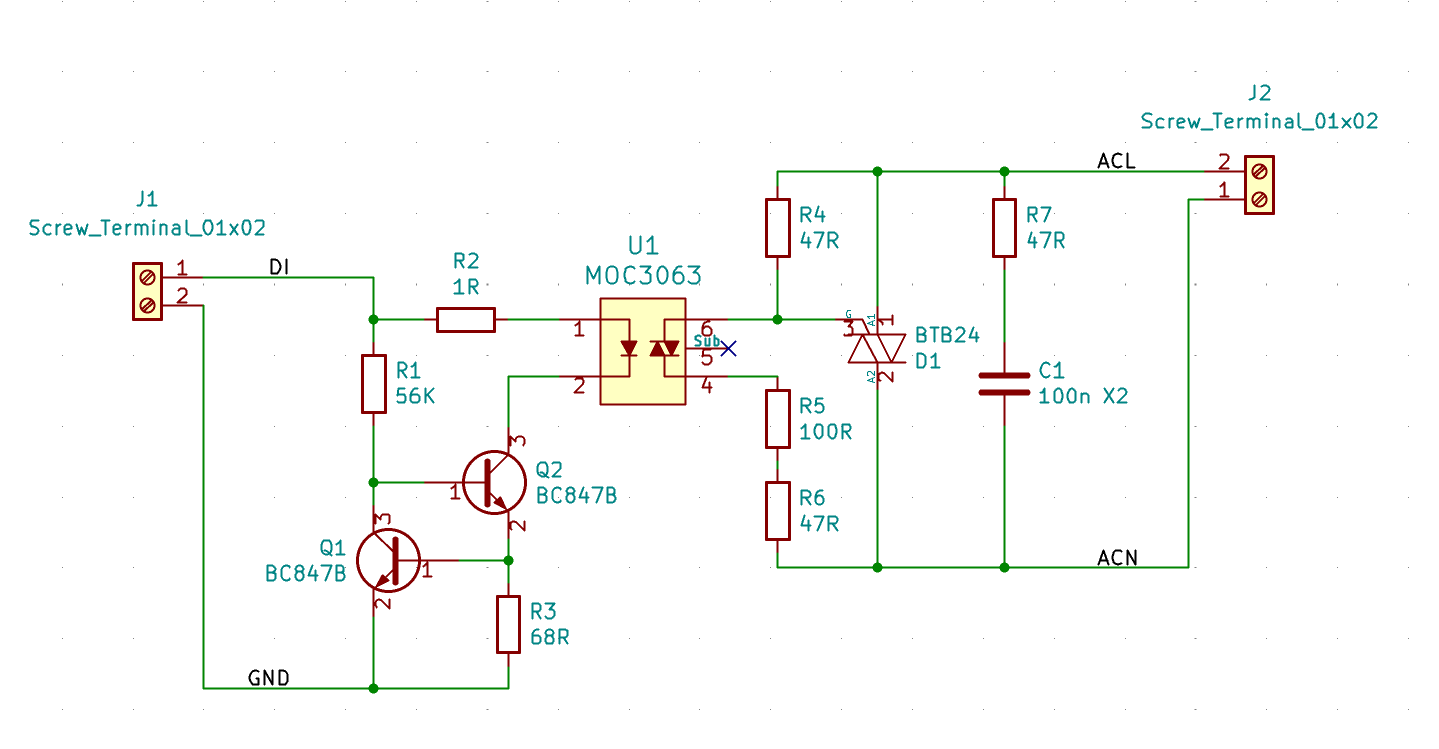
The hand-drawn schematic has the triac upside down, it doesn’t work that way. Here’s a corrected version:

The final, verified schematic

Don’t use a 150R resistor in place of the 100R + 47R. It’s like that on purpose, the resistors have a breakdown voltage that must not be exceeded. You can even split it to more resistors to be extra safe. I wouldn’t recommend using small SMD ones. The original SSR used MELF resistors, regular through-hole ones are fine too.

I ordered the parts, designed and etched a PCB, and built a prototype.

Was it cheaper? I don’t know, maybe :D

The raw BOM cost is definitely much less than the retail price of a commercial SSR. If you factor in the time to make the PCB and solder everything, shipping costs of the parts if you’re making it in unit quantity and other expenses, the cost becomes somewhat blurry.

Anyway … it works! And you can make your own using the traced schematic! The heatsink I used is a huge overkill, you probably don’t need any heatsink at all for smaller loads.