Ondrovo.com

Pokojový rekuperátor

Zakoupil jsem pokojový rekuperátor Zephir LUX. Nakonec jsem elektroniku skoro celou vyhodil a nahradil, takže by stačil levnější model, např. Zephyr Z50, ale o tom později. Nemám bohužel srovnání, zda tento způsob větrání je skutečně úspornější než otvírat okno, ale i samotná možnost vyvětrat na dálku nebo automaticky, když je zrovna venku teplo nebo uvnitř špatný vzduch, má něco do sebe. Určitě by to šlo udělat hezčí a míň “hobby”, ale, no, funguje to.

Rekuperátor "provizorně" namontovaný na okně. Už druhý rok. Okno je utěsněné OSB deskou a filcovou topenářskou izolační páskou.

Jak funguje rekuperátor

Rekuperátor ve vzduchotechnice je obvykle box lamelami, kde se kříží kanály s čerstvým venkovním vzduchem a vzduchem odtahovanám z prostoru. Odtahovaný vzduch ten venkovní přes kovovou stěnu ohřívá a tím se teplo “recykluje” a vrací dovnitř. Druhý typ rekuperátoru, rutační, sesátává z kemarického nebo kovového bubnu s trubicemi, kterými na jedné polovině vzduch proudí ven a na druhé dovnitř. Bubem se otáčí, takže nahříté trubice přecházejí do druhé části a nasávaný vzduch se o ně ohřívá. Oba typy rekuperátoru jsou prostorově náročné a nikdo by je nechtěl mít doma.

Pokojový neboli lokální rekuperátor má jen jeden kanál a pracuje na podobném principu jako rekuperátor rotační, s tím rozdílem, že místo rotujícího bubnu je periodicky střídán směr toku vzduchu. Je to méně efektivní řešení, zato ale levnější a kompatnější. Kromě rekuperačního režimu pak takové zařízení umožňuje foukat vzduch trvale jedním směrem, případně nechat ventilátor vypnutý a funguje jen jako průduch.

Moje samo-domo instalace na okno vychází z toho, že udělat si jen tak díru do zdi vyžaduje byrokracii se schválením od družstva a navíc jsem dopředu nevěděl, jestli to fakt bude fungovat a stát za to. Díra ve zdi s polystyrenovou izolací se blbě vrací do původního stavu.

Hackuju dálkáč

Skoro od začátku jsem chtěl rekuperátor zapojit do domácí automatizace, jinak je to jen blbý spotřebič. Nabízelo se hacknout dálkové ovládání a vysílat si vlastní povely.

Každé tlačíko má jeden kód, není na tom nic složitého. Povely jsem dekódoval pomocí fototranzistoru a osciloskopu, následně jsem je zkušebně odvysílal IR ledkou a zařízení zareagovalo. Hack: úspěšný!

Vysílání obstaral LOLIN-32 (můj oblíbený ESP32 kit z Aliexpressu) s jedním tranzistorem BC337. Napájení se mi povedlo vytáhnout z řídicí desky ventilátoru, takže jsem se obešel bez dalšího zdroje v zásuvce.

Tady jsou dekódované povely, pro zajímavost:

hum1   10000000 01111111 00010000 11101111 1
hum2   10000000 01111111 01010000 10101111 1
hum3   10000000 01111111 10010000 01101111 1
mode1  10000000 01111111 00011000 11100111 1
mode2  10000000 01111111 10011000 01100111 1
mode3  10000000 01111111 00001000 11110111 1
mode4  10000000 01111111 10001000 01110111 1
night  10000000 01111111 10000000 01111111 1
power  10000000 01111111 00000000 11111111 1
speed1 10000000 01111111 10101000 01010111 1
speed2 10000000 01111111 01101000 10010111 1
speed3 10000000 01111111 00101000 11010111 1

Frekvence: 38.5kHz, obdélník

Začátek zprávy: 9ms signál, 4.5ms mezera
Nula:           600us signál, 600us mezera
Jednička:       600us signál, 1.7ms mezera

Kdyby někoho zajímalo, tady je firmware IR vysílače: https://git.ondrovo.com/electro/esp-irblaster

Lepší a chytřejší

Řešení s dálkáčem fungovalo docela fajn. Hlavní potíž spočívala v chybějících povelech zapnout a vypnout, je tam jen “přepnout zap/vyp”. To je super pro tlačítko na ovladači, ale už míň super když to chci ovládat automaticky a nemám žádný feedback o aktuálním stavu. Ve výsledku pak větrák jel prakticky nepřetržitě a vypínal/zapínal jsem ho ručně přes ovladač.

Druhý neduch spočíval v omezeném rozsahu provozních rychlostí. 1-2-3 je jednoduché a přímočaré pokud to chcete měnit přes ovladač, ale co kdyby větrák šel řídit spojitě? A když jsem to rozdělal a oměřil, zjistil jsem, že jde. Je to doclea jednoduchá PWMka a jeden digitální signál, který udává směr!

V létě 2022 jsem se do toho konečně pustil s cílem projekt dokončit než začnou “mrazy”. Ty začaly v půlce listopadu a to už bylo vše hotové a funkční se spojitou regulací, měřením teplot a možností větrák úplně vypnout. Jediné co nezůstalo je dálkový ovladač. Ovládá se to teď přes mobil.

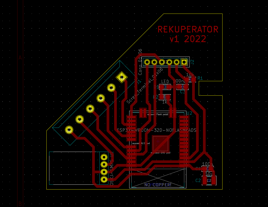
Příprava na tenhle projekt ale začala už dřív, ještě v zimě jsem začal zkoumat, jak se vlastně leptají tišťáky. Sice jde zaplatit pár dolarů a deska přijde za 14 dní perfektní z Číny, ale doma na koleně to je taky skoro zadarmo a výroba trvá půl hodiny. Když se někde seknete, opravená verze může být hotová ještě ten den a ne za dalších 14 dní. Výsledek bude pochopitelně horší a jednoduše lze udělat jen jednostrannou desku, ale často to stačí. Leptání plošňáku je navíc docela sranda.

Větrák jsem rozdělal a prozkoumal, jak řídicí elektronika funguje. Jádrem je jakýsi Atmel, deska dál obsahuje senzor teploty a vlhkosti spolu s operačními zesilovači a nějaké další drobnosti. Mohl jsem se pokusit procesor přeflashovat, ale jednak jsem úplně nedešifroval zapojení, a pak bych to stejně potřeboval připojit k WiFi, neboli nabízelo se tam dát další ESP32. Slyším něco o kanónech na vrabce? :)

Na desce jsem identifikoval klíčové spoje a přeřezal je dremelem, aby původní procesor do řízení nemohl zasahovat. Následně jsem je vyvedl ven na svorkovnici pro ladění.

Když už jsem se pustil do náhrady elektroniky, nabízelo se přidat senzoriku, konkrétně čidla teploty před a za rekuperátor. Použil jsem nejjednodušší digitální řešení, dva DS18B20. Díky teploměrům mám přehled o funkci rekuperace a používá je také adaptivní režim, který optimalizuje dobu odtahu a sání pro maximalizaci tepelné výměny. Algoritmus je docela složitý, v principu zastaví odtah vzduchu, když se do výměníku přestane předávat teplo, tj. rychlost změny teploty klesne pod určitou nastavenou úroveň. Obdobně to funguje při sání venkovního vzduchu, ale zde se navíc hlídá minimální teplota přívodu, aby to do místnosti nefoukalo ledový vzduch. Oba směry mají nastavený minimální čas chodu, protože chvíli trvá, než se větrák roztočí a v rekuperátoru vytvoří dostatečný tlak aby vůbec nějaké proudění vzduchu probíhalo (vzduch totiž musí ještě projít filtry).

Firmware jsem rozchodil už na nepájivém poli s LOLINem, takže zbylo nakreslit a vyrobit plošňák. Přenos toneru se moc nepovedl, ale retušovací fixa to zachránila. Zapomněl jsem na teploměry, tak jsou připojené na zvláštní bastldesce. Nevypadá to moc krásně, ale vše funguje.

TODO odkaz na firmware